信息公开
中央生态环境保护督察组交办廊坊市第十三批群众信访举报案件办理情况
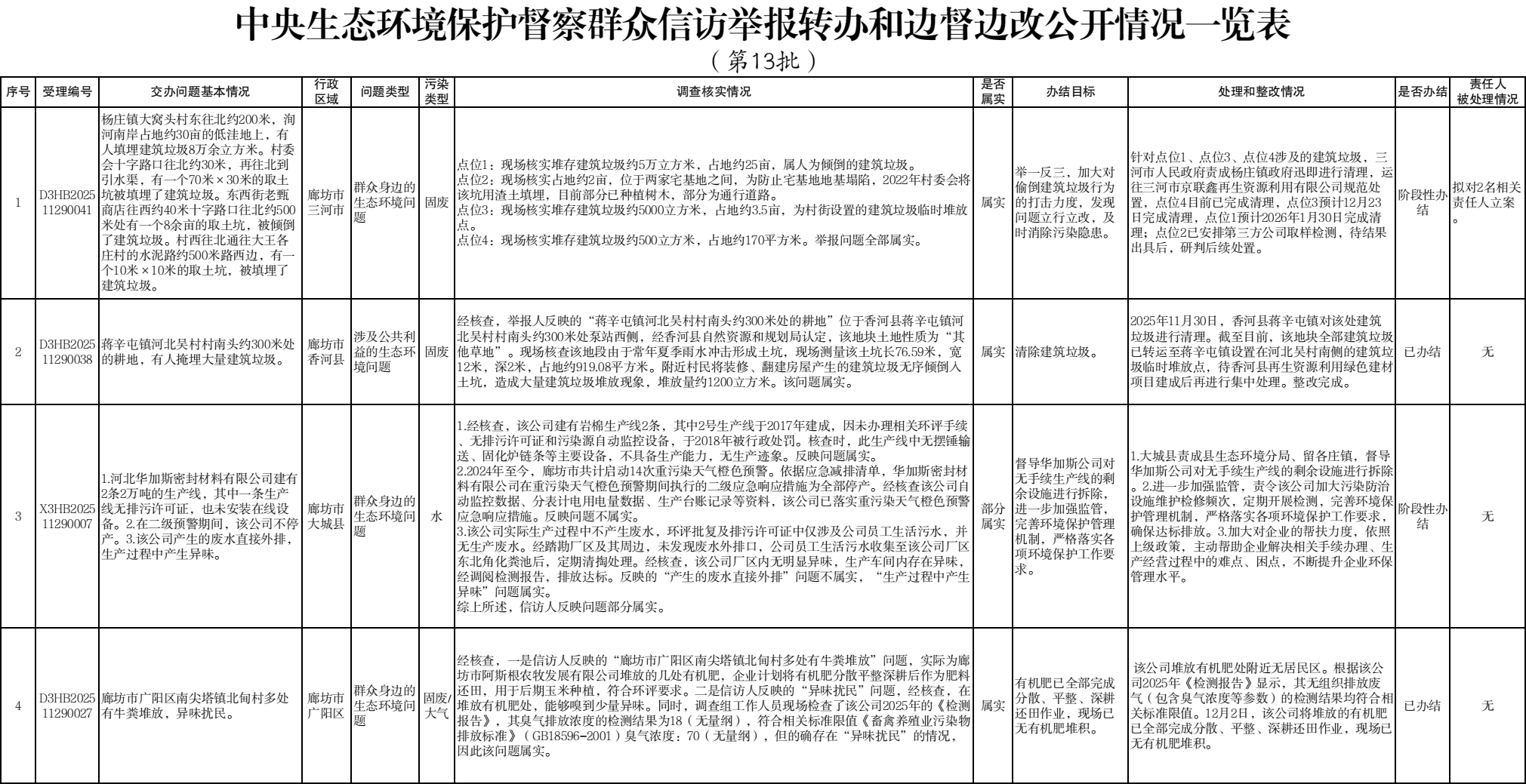
按照中央第三生态环境保护督察组工作要求,12月10日,我市已完成对交办的第十三批4件群众信访举报案件的调查处理,其中已办结2件、阶段性办结2件。
相关信访举报案件将持续按照中央生态环境保护督察边督边改工作要求,推进查处整改工作。
附件:《中央生态环境保护督察群众信访举报转办和边督边改公开情况一览表(第13批)》

扫一扫在手机打开当前页
上一篇:中央生态环境保护督察组交办我市第二十三批群众信访举报案件15件[ 12-10 ]
下一篇:中央生态环境保护督察组交办我市第二十四批群众信访举报案件8件[ 12-11 ]



